Questions techniques
Pourquoi utiliser des tubes électroniques ?
Les amplificateurs Systella Sound System utilisent les tubes électroniques non pour le côté vintage de ces composants mais pour ses qualités intrinsèques. Il nous est rapidement apparu impossible de concevoir des amplificateurs simples, neutres et avec un bon facteur d’amortissement, à partir de transistors.
Les cellules différentielles exactes, le plus de notre marque
Pour autant, la majorité des amplificateurs à tubes fabriqués actuellement sont des systèmes qui sont certes esthétiquement intéressants mais très éloignés de la haute fidélité. En effet, les schémas de principe de ces amplificateurs remontent généralement à la grande époque du tube électronique et n’ont guère évolué. Or, durant les cinquante dernières années, l’électronique a fait de considérables progrès, tant dans le domaine des transistors que dans celui des tubes électroniques.
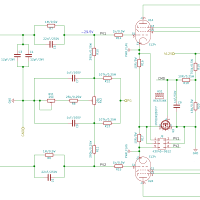
Les amplificateurs Systella Sound System ne reprennent pas ces schémas de principe. Ils n’utilisent pas de contre-réaction RC et sont conçus autour d’une cellule différentielle exacte, exclusivité de la marque, composée de trois triodes et d’une pentode, permettant d’obtenir non seulement des taux de distorsion extrêmement faibles mais aussi des facteurs d’amortissement plus qu’intéressants.
Les cellules différentielles exactes permettent d’obtenir avec des tubes les mêmes taux de distorsion ou amortissements que les meilleurs amplificateurs à transistors. Les qualités en terme de distorsion harmonique des tubes font le reste et permettent de distinguer les équipements Systella Sound System de la concurrence.
Ces quelques éléments de théorie ne sont pas ici pour rappeler les bases d’électronique car le tube est un composant assez complexe à maîtriser, mais pour pointer la plupart des limitations des circuits du commerce qui ne valent, pour la plupart, que l’idée que peut se faire d’eux un acheteur non averti.












